相关栏目
推荐资讯
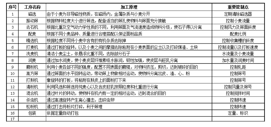
面粉加工机械各个工序加工原理及重要管制点
发布时间:2016-01-12 来源:
面粉加工机械小麦制粉是把小麦通过机械力(剪切、挤压)将麦皮与胚乳分离,把胚乳磨碎成粉,经过筛理,获取符合不同质量的面粉。下面来了解 下面粉加工机械各个工序加工原理及重要管制点。

想要了解多关于面粉加工机械的信息,可以登陆河南粮院机械制造有限公司官方网站进行咨询:http://www.hnliangyuan.cn/
精彩推荐相关内容
- 2020-04-27关于面粉加工设备的除杂工艺怎么样?
- 2020-04-27请牢记这些正确的清理面粉机械的方法
- 2019-12-06面粉加工设备如何清理才是正确的方法?
- 2019-11-24面粉机械**次开机前调试程序需要注意
- 2019-09-28面粉加工成套设备的袋式除尘具有什么特
- 2019-09-26面粉机械成套设备的物料纯化技术是怎样
- 2019-09-24面粉机械成套设备的水分调节需要小麦达
- 2019-09-20面粉机成套设备使用脱皮机的好坏
- 2019-12-06面粉机成套设备的取粉率的提高可以利用
- 2019-11-24低运转的面粉加工设备在现代加工方法与
- 2019-10-18面粉机的质量和价格如何才能达到好的平
- 2019-09-29面粉加工成套设备生产的面粉吸水率和破
- 2019-09-27面粉机组的着水控制仪要怎么安装
- 2019-09-25面粉机成套设备清洗小麦的时候有什么要
- 2019-09-23面粉机械的电机需要多大功率
- 2019-09-19面粉加工成套设备的工作特征是怎样的
